商学院与东吴证券产学研合作取得丰硕成果
发布者:唐千惠 发布时间:2023-03-07 浏览次数:786
东吴证券与苏州大学战略合作历史深远,具有良好的合作基础。自2001年起,东吴证券就积极推动苏州大学教学实习基地建设,持续21年在苏州大学设立奖学金、助学金、奖教金。2010年4月,东吴证券向苏州大学捐赠1000万元,并与苏州大学签订共建协议,合作共建商学院(财经学院)。同年5月,商学院更名为“苏州大学东吴商学院(财经学院)”,并同时冠名“苏州大学东吴证券金融学院”。一直以来,双方致力于培育金融理财、证券融资、金融工程、风险投资、保险等方面的高素质金融人。

2022年11月13日,东吴证券与苏州大学的合作进入新阶段。在苏州大学恢复商学教育 40周年之际,苏州大学与东吴证券共建的苏州大学东吴证券资本市场研究院正式揭牌成立。双方签署深化全面战略合作协议,进一步推进校企双方在人才培养、教学科研、高质量就业等方面的深度融合,开启新一轮的战略合作。东吴证券在延续“东吴证券奖学金”、“东吴证券助学金”、“东吴证券奖教金”的基础上,还将新增设“苏州大学——东吴证券科技创新奖”,聚焦苏州四大产业创新集群建设,鼓励、支持苏州大学师生加强科学基础研究、加快相关领域科技创新突破,服务苏州产业创新集群建设。由东吴证券子公司东吴创投设立的科创孵化基金,首期规模1亿元,将进一步深化与苏州大学科研院、苏州大学创新创业学院、苏大投资公司等机构的研究合作,促进科研成果孵化转化,并探索基金收益反哺教育事业的良性发展机制,助力苏州大学“双一流”建设,推进双方合作共赢。2023年2月,苏州大学商学院收到英国工商管理硕士协会(Association of MBAs,简称AMBA)和商学院毕业生协会(Business Graduates Association,简称BGA)的通知及贺信,祝贺学院正式通过BGA金牌认证,既是双方加强纵深合作的标志性成果之一,也象征着东吴证券与苏州大学产学研合作迈上新台阶。

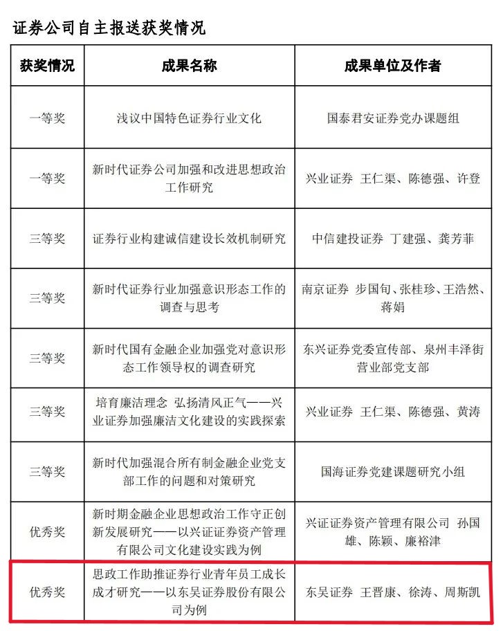
近年来,东吴证券与苏州大学还在多领域开展进一步深入合作,从党建工作和企业文化建设到电子商务助农帮扶成果累累。2022 年5月,为进一步巩固推进行业文化建设实践,中国证券业协会依托证券行业文化建设专业委员会组织行业参加2022年全国金融系统思想政治工作和文化建设调研活动。东吴证券与苏州大学商学院刘志明、徐涛、常巍团队合作的《思政工作助推证券行业青年员工成长成才研究——以东吴证券股份有限公司为例》在该评选活动中获得优秀奖。研究团队针对思政工作在东吴证券青年员工职业发展过程的重要作用展开了深入调研,在阐述东吴证券思政工作总体状况的基础上,梳理了其中的特色和优势,归纳提炼了东吴证券思政工作助推青年员工成长成才的“东吴模式”,进一步分析了现有做法中有待改进之处, 从加大宣传力度和形成工作系统等两个角度探讨了相关对策。研究报告不仅是对东吴证券思政工作的全面梳理,也是对思政工作助推证券企业青年员工成长成才模式的探索和归纳,对金融系统党建工作和企业文化建设都具有较高的借鉴价值。

与此同时,中国证券业协会组织行业机构,以巩固拓展结对帮扶成果为导向,开展促进县域经济可持续发展调研活动。东吴证券与江苏现代金融研究基地、苏州大学商学院冯博、屠立峰团队合作的《陕西省周至县农村电子商务产业发展与金融支持研究》入选优秀调研报告,全文入编中国证券业协会发布的《证券行业普惠金融探索与实践——促进县域经济可持续发展调研报告》。报告详细调研周至富仁镇、九峰镇、马召镇、楼观镇、广济镇和竹峪镇以猕猴桃为代表的农产品生产和销售情况,重点研究猕猴桃等农产品通过电子商务渠道销往全国各地的情况和对农民增收的影响程度。通过调研,既了解到周至农产品电商发展的成果,也发现了农产品电商跨越式发展面临的困境。结合周至县在“十四五”期间大力推广“公司+合作经济组织+农户”模式以促进农产品销售的新模式,报告提出构建面向电商产业联合体的资产证券化设计思路, 以期通过创新金融产品,在传统信贷+保险基础上,进一步发挥好金融活水作用,发挥东吴证券支持周至县实现乡村振兴的积极作用。


拟 稿 :屠立峰、徐涛
审 稿 :冯博