公示 | 东吴商学院学生会改革情况公示(2021年)
发布者:董娜 发布时间:2022-03-14 浏览次数:580
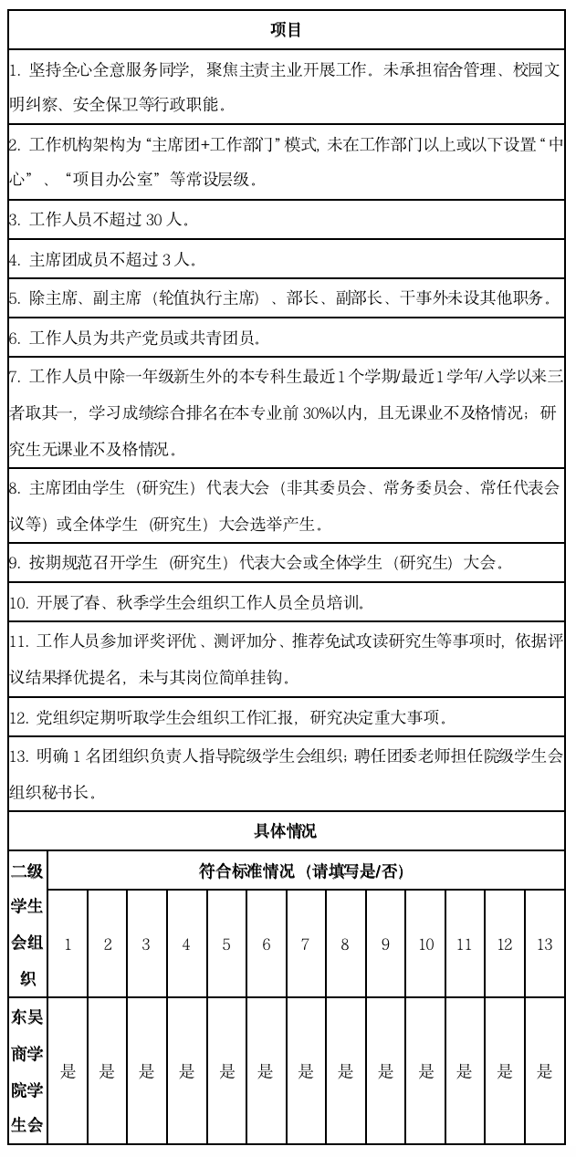
为落实共青团中央、教育部、全国学联联合下发的《关于推动高校学生会(研究生会)深化改革的若干意见》,接受广大师生监督,现将我院截至2021年11月学生会改革情况公开如下。
一、改革自评表

二、《东吴商学院学生会章程》

三、东吴商学院学生会组织架构图

四、东吴商学院学生会组织工作人员名单

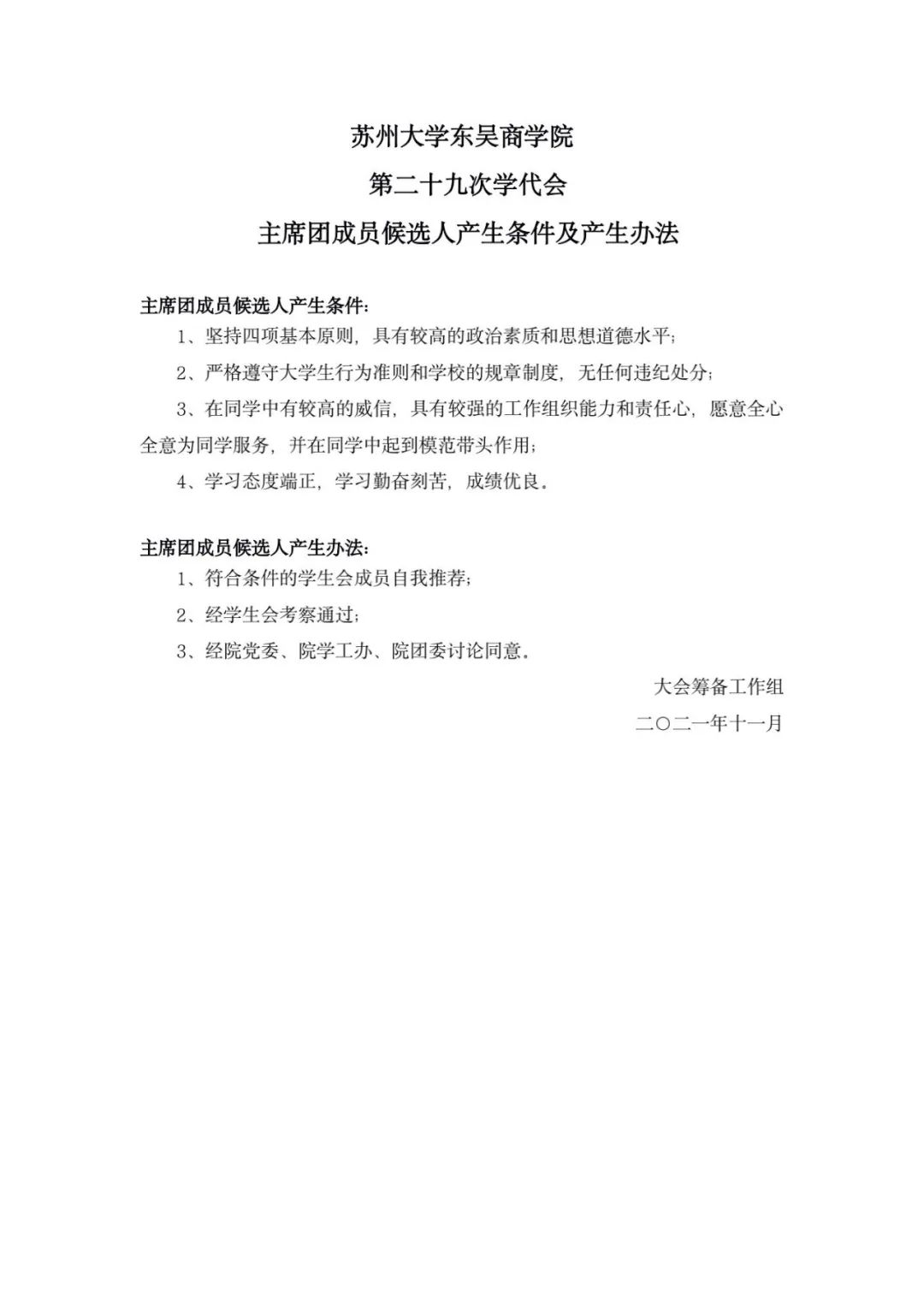
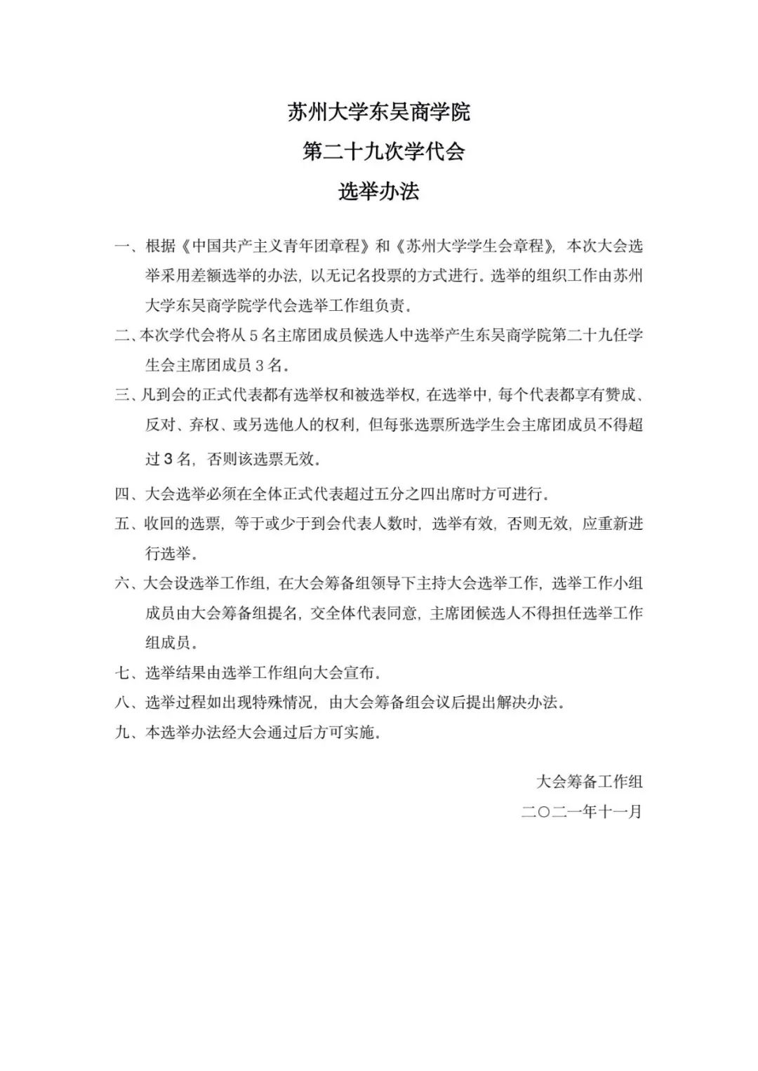
五、东吴商学院学生会主席团成员候选人产生办法及选举办法


六、东吴商学院学生代表大会召开情况
2021年11月10日,东吴商学院第二十九届学生代表大会在财科馆二楼报告厅顺利召开。
本次大会共有学代会代表102名,差额选举产生二十九任学生会主席团和第二十九届学生会委员会。主要议程如下:



七、东吴商学院学生代表大会代表产生办法

八、院团委指导学生会主要负责人
